Views: 8 Author: 菌物健康 Publish Time: 2022-08-16 Origin: 么越,荣丹,唐梦瑜等,羊肚菌药用价值及产品开发现状,中国食用菌,2022,41(7):13-17,21
Morchella is a kind of precious edible and medicinal homologous edible fungus with high nutritional value. Morchella contains a variety of active ingredients, such as polysaccharides, polyphenols, triterpenes and various other nutrients, so Morchella has significant effects on improving immunity, anti-tumor, anti-oxidation, lowering blood lipids, and protecting liver and liver. . The pharmacological effects of Morchella and its product development status were reviewed in order to provide reference for Morchella in medical care and product development.
Morel (Morchella spp.), also known as morel, morel mushrooms, and arthropods, belongs to Ascomycotina, Discomycetes, Pezizales, Morchellaceae Morchella is a precious edible and medicinal mushroom. Because of its uneven surface, it is both honeycomb-like and sheep-belly-like, hence the name. There are many species of Morchella and are widely distributed.
Relevant investigations and studies show that [1-4], there are currently about 28 species of Morchella, of which 8 species are distributed in my country. Because morel mushrooms are rich in amino acids, proteins and unsaturated fatty acids, they have always been loved by people as edible fungi with great nutritional value. In addition to high nutritional value, Morchella also contains a variety of active substances, which are also effective in lowering blood pressure, lowering blood lipids, preventing atherosclerosis, protecting liver, anti-tumor, anti-oxidation, enhancing immunity, and anti-fatigue. of medicinal value.
1 Active Substances in Morel
1.1 Polysaccharides
Polysaccharide is an important active ingredient in edible fungi. Fan Sanhong et al[5] used HPLC and HPGPC to determine the polysaccharide components of Morchella, and the results showed that Morchella polysaccharide contained rhamnose, glucose, mannose, galactose and arabinose. Yu Mengyao et al. [6] isolated the extracellular polysaccharide of Morchrella conica mycelium to obtain a single polysaccharide MEP3A, and analyzed its composition by HPLC-ELSD, and found that it only contained mannose. Zhang et al.[7] isolated and purified a new polysaccharide FMP-2 from the fruiting bodies of Morchella by alkali-assisted extraction. Its relative molecular mass was 1.09×106 Da. Glucose and Mannose.
1.2 Polyphenols
Polyphenols are compounds with potential functions in maintaining health, and are found in most edible mushrooms. The polyphenol compound in Morchella is one of its main active components, which has antioxidant effect, and the free radical scavenging ability of Morchella is highly correlated with its polyphenol content [8]. Zhai Feihong et al[9] extracted the antioxidant substances in the fruiting bodies of Lentinus edodes, Hypsizigus marmoreus and Morchella, and measured the polyphenol content by the Folin phenol colorimetric method. The results showed that Morchella It has the highest content of polyphenols and the strongest antioxidant and reducing ability. Lu Keke et al. [10] extracted phenolic substances with morels from Xinjiang, Yunnan and Tibet as raw materials, and determined the components and antioxidant activities of polyphenols. The results showed that the polyphenols of morels from three origins All contain phenolic acids and flavonoids, but the content varies greatly; among them, the morels from Tibet have the strongest ability to scavenge DPPH free radicals, and the morels from Xinjiang have the best ability to scavenge ABTS free radicals. powerful.
1.3 Triterpenoids
Most of the triterpenoids exist in plants, and the existing state is generally in the form of free form or combined with sugar to form glycosides or esters. They have various biological activities, so they are widely used in medicine. However, the content of triterpenes in most plants is low, and it is difficult to scale up production [11]. Studies have found that triterpenoids in edible fungi have good physiological functions such as antioxidant and anti-tumor[12-13]. Triterpenoids in Morchella have antioxidant and antitumor physiological functions. Guo Ruixin [14] optimized the extraction conditions of terpenoids in Morchella by response surface methodology. When the solid-liquid ratio was 1∶23.9, the volume fraction of ethanol was When the ultrasonic power was 60.90%, the ultrasonic power was 700.21W, and the ultrasonic time was 25.46min, the extraction amount was 35.16 mg·mL-1; the antioxidant activity of triterpenoids was determined by DPPH method, and the clearance rate could reach 40%, indicating that it has good performance. At the same time, the terpenoids in Morchella can also significantly inhibit the proliferation and growth of human liver cancer HepG-2 cells, human cervical cancer HeLa cells, human colon cancer HT-29 cells and human prostate cancer PC-3 cells.
1.4 Amino acids
Zhang Hang et al. [15] used fresh Morchella from 6 prefectures (cities) in Yunnan Province as raw materials to make a homogenate, and then hydrolyzed with acid, and used an amino acid automatic analyzer to measure the amino acid content. All contain the 16 kinds of amino acids tested, and the content of aspartic acid and glutamic acid is the highest; it shows that the morel Yunnan is rich in amino acids, which is one of the reasons why the morel has a unique umami taste. The research results of Xie Liyuan et al. [16] showed that morel mushrooms are rich in essential amino acids, and the umami amino acids account for a large proportion, so the taste is good.
1.5 Fatty acids
The rich fatty acid content is one of the reasons for the good medicinal value of Morchella [17]. Zhao Ruihua et al. [18] analyzed the nutritional components of the morels cultivated and wild-bred in northern Shaanxi. The results showed that the morels grown under the two different cultivation modes both contained saturated fatty acids and unsaturated fatty acids, and wild-bred morels contained saturated fatty acids and unsaturated fatty acids. The morels were more abundant in unsaturated fatty acids, mainly oleic acid and linoleic acid. Zhang Nan et al. [19] analyzed the stalks of wild Morchella and M. importuna, and the results showed that the stipe of M. importuna had a higher content of unsaturated fatty acids, among which the monounsaturated fatty acid content was higher. The fatty acid content was significantly lower than that of polyunsaturated fatty acids, which were dominated by linoleic acid.
1.6 Other nutrients
Morchella contains a variety of proteins and vitamins, and is a nutrient-rich edible fungus. Qiao Jun et al. [20] compared the nutritional value of wild morels and cultivated morels in different regions, and found that both wild morels and artificially cultivated morels are rich in protein and cellulose, and a small amount of fat. But artificially cultivated morels have higher crude protein, crude fat and crude fiber content than wild morels; wild morels have higher iron and VC content than artificial morels, and most other mineral elements and vitamins. roughly similar. The protein content of Morchella from different origins is higher than 25%, which is much higher than that of most fungi and vegetables. It is the first choice for vegetarians. He Feng et al. [21] tested two morels samples in Nyingchi area and found that the two samples were rich in macroelements and trace elements, and the contents of calcium and selenium were relatively high.
2 Pharmacological effects of Morchella
Since Morchella has the above-mentioned various active ingredients, it has significant effects in improving immunity, anti-tumor, anti-oxidation, lowering blood lipids, preventing atherosclerosis, protecting liver, protecting gastric mucosa, and anti-fatigue. effect.
2.1 Improve immunity and anti-tumor
Fungal polysaccharides generally have the effect of improving immunity. Huang Yao et al. [22] explored the effect of Morchella polysaccharide on improving the immune function of the body. The results showed that Morchella polysaccharide can effectively promote the proliferation of immune cells, and at the same time can significantly promote the phagocytosis of macrophages, thereby enhancing the role of immunity. Li Jing et al[23] extracted and purified two water-soluble polysaccharides MEP1-1 and MEP2-3 from Morchella polysaccharides. The results showed that MEP1-1 and MEP2-3 had certain inhibitory effects on human lung cancer cells. Chen Yan et al. [24] used 200 mg·kg-1 and 400 mg·kg-1 of Morchella polysaccharide by gavage to inoculate S180 tumor-bearing mice, and the high content of Morchella polysaccharide on tumor S180 inhibition rate also increased; Morel polysaccharide can also significantly increase the percentage of T lymphocytes, spleen index and macrophage phagocytosis rate in tumor-bearing mice, indicating that morel polysaccharide has the ability to improve immunity and anti-tumor.
2.2 Antioxidant
Free radicals are a hot research topic in the current medical community. As early as 1954, Harham proposed the free radical theory of aging, which believed that the degenerative changes in the aging process were caused by the harmful effects of free radicals generated in the normal metabolic process of cells [25] . The polysaccharides, polyphenols and terpenoids in Morchella all have antioxidant physiological activities. Zhang Haixin et al. [26] studied the effect of Morchella on free radicals during high-intensity training in rats, and the results showed that the activity of antioxidant enzymes in rats fed with Morel powder suspension was higher, and the content of malondialdehyde decreased, It shows that Morchella has the ability to scavenge free radicals and antioxidants. Fu [27] found through cell and animal experiments that the exopolysaccharide of Morchella mycelium can scavenge free radicals with obvious effect, and has strong antioxidant activity. Fan Sanhong et al. [28] extracted morel albumin from wild Morchella fruiting bodies as raw materials, and measured its scavenging ability to free radicals. The results showed that morel albumin had a strong scavenging effect on hydroxyl radicals and DPPH free radicals. , and the antioxidant capacity was significantly correlated with the morel albumin concentration.
2.3 Lowering blood lipids and treating atherosclerosis
Atherosclerosis (AS) is one of the most common diseases in cardiovascular diseases. AS is mainly due to the damage of the arterial intima and the deposition of lipids in the intima to form plaque-like substances. The local tissue forms a phenomenon similar to rice-like atheromas due to lesions and deposits on the intima surface [29]. Hyperlipidemia is the main cause of AS [30]. Li Jinglei et al. [31] obtained exopolysaccharides by submerged fermentation and culture of Morchella hyphae, and tested the hypoglycemic and hypolipidemic abilities of exopolysaccharides. When it is 5mg·mL-1, the inhibition rate can be as high as 30%. Yin Weiwei et al. [32] administered the active extract of Morchella to high-fat model mice. The results showed that at a dose of 100 mg·kg-1 per day, the triglyceride in the serum of the mice decreased by 17.22%, and the total cholesterol decreased. up 26.82%. Wang et al. [33] extracted polysaccharides from Morchella, and conducted atherosclerosis test in low-density lipoprotein (LDLR)-deficient mice. The LDLR-deficient mice were fed a high-fat diet, and sheep were dissolved in normal saline. The morel polysaccharide was administered to mice for 15 weeks, and it was found that morel polysaccharide could inhibit the lesions, and could reduce the serum total cholesterol, low-density lipoprotein cholesterol, and triglyceride levels, reduce blood lipids and relieve atherosclerosis.
2.4 Liver protection
Zhou Liwei et al[34] used the morel water extract as material to test the acute liver injury in mice caused by carbon tetrachloride. The changes of substance dismutase and serum protein showed that the morel water extract had obvious protective effect on the liver. Meng Bo [35] established a mouse model of alcohol-induced acute liver injury, and gavaged the mice with morel fruiting body suspension, and found that the content of aspartate aminotransferase and alanine aminotransferase in the mice decreased and the acetaldehyde in the liver and blood was depleted. The activity of hydrogenase increased to a certain extent, indicating that the fruiting body of Morchella has a certain therapeutic effect on the liver injury caused by alcohol. Bibo et al. [36] also concluded that morel polysaccharide has a protective effect on the liver in the experiment of morel polysaccharide on liver injury mice.
2.5 Protect gastric mucosa
Gastric mucosal injury is a common physiological feature of all gastric diseases. After gastric mucosal injury, symptoms such as gastric distention, vomiting, and acid swallowing will appear [37]. Wei Wei et al. [38] compared the protective effect of 16 morel strains on gastric mucosa, and found that there were differences in the protective function of morels from different origins on gastric mucosa. Luo Xia et al. [39] found in the protection test of Morchella mycelium water extract on acute gastric mucosal injury in rats that Morchella can significantly reduce the damage index of gastric mucosa by promoting the secretion of pepsin and gastric mucus. It is proved that it has a certain effect on the repair of gastric mucosa. Gao Mingyan et al. [40] used the water extract of Morchella mycelium as the test material to act on three types of ulcers in rats, and the results showed that the water extract of Morchella mycelium had an anti-gastric ulcer effect.
2.6 Anti-fatigue
Liang Yuzhi et al. [41] used the extracellular crude polysaccharide and intracellular crude polysaccharide of Morchella spp. obtained by liquid culture, and separated the fractions of Morchella spp. polysaccharide by glucan column. The results showed that the isolated fraction of Morchella polysaccharide had a significant anti-fatigue effect. Cao Liang[42] conducted an anti-fatigue test on mice, and administered morel polysaccharide to the mice for 30 days. Anti-fatigue activity has a promoting effect.
3 Current status of product development
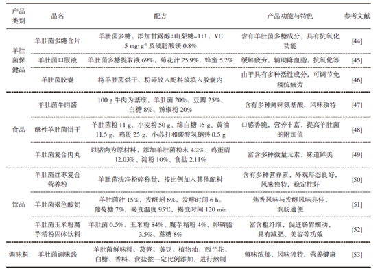
As a precious edible fungus, Morchella is rich in nutrients and active ingredients. Because of its functional active ingredients, it has good medicinal value and is widely sought after by people, so morel products have broad market prospects. However, the fresh product of Morchella has a short storage period and is prone to spoilage and waste [43]. According to this situation, at this stage, people have developed morel-related deep-processing products, such as health products, food, beverages and seasonings. Some products are listed in Table 1.
Table 1 Some morel products and their functions
In addition to the morel mushrooms in Table 1 being processed as products alone, they can also be processed together with other edible fungi. Zhang Jing[54] prepared a morel-bolet compound aqueous extract oral liquid, which can inhibit the lipid peroxidation caused by alcohol, has a good liver protection effect, and can meet people's needs to a greater extent . Although morel mushrooms have developed many products at this stage, there is still a lot of room for development of their products.
4 Outlook
At present, the main form of Morchella cultivation in my country is open substrate-free cultivation, which is relatively simple in cultivation and management, but is easily affected by soil, environment and climate, which restricts the development of the industry [55]. At the same time, the cultivation of Morchella also needs to make breakthroughs in technology, breeding of fine strains and basic research to ensure the increase of Morchella production.
Morchella contains a variety of active ingredients such as polysaccharides, polyphenols, triterpenes, amino acids, fatty acids, etc., so it has the functions of improving immunity, anti-tumor, anti-oxidation, anti-fatigue, protecting liver, protecting gastric mucosa, and reducing blood lipids. effect. This also makes it have better market prospects in product development. At present, some morel health products, food and drinks have been developed, but the product structure is single and cannot fully meet people's needs. Studies have shown that the active ingredients in Morchella also have whitening, blemish-reducing and anti-aging effects, which can be used to develop skin care products [56]. Morel also has anti-cancer effect. In the future, we can conduct in-depth research on the active ingredients of Morel to develop anti-cancer drugs, and we can also use morel extract, fermentation liquid, etc. as raw materials for product development to improve the quality of morel. Utilization rate, realize the diversification of morel deep-processing products, improve the efficiency of the edible fungus industry, and achieve a win-win situation between economy and health.
references
[1] Sun Qiaodi, Zhang Jiangping, Xie Yangyang, et al. Research progress on nutrients, functional components and health care functions of Morchella spp. [J]. Food Science, 2019, 40(5): 323-328.
[2] Tian Yu. Protein extraction and antioxidant peptide preparation of Morchella spp. [D]. Taiyuan: Shanxi University, 2020.
[3] Li Rui. The application and prospect of Morchella in the field of sports health care [J]. China Edible Fungi, 2020, 39 (1): 228-230.
[4] Cai Yingli, Ma Xiaolong, Liu Wei. A review of the nutritional value and health care function of Morchella [J]. Edible and Medicinal Mushrooms, 2021, 29(1): 20-27.
[5] Fan Sanhong, Jia Huaiwang, Zhang Jinhua, et al. Purification, structural analysis and antioxidant activity of Morchella polysaccharides [J]. Food and Fermentation Industry, 2020,