Views: 8 Author: Xin Zong , Hao Zhang , Luoyi Zhu , Edward C. Deehan , Jie Fu , Yizhen Wang , Mingliang Jin Publish Time: 2023-10-19 Origin: Journal of Advanced Research 52 (2023) 203–218
Increasing evidence suggests that obesity is associated with metabolic and immune system dysregulation, which underlies the development of many obesity-related complications, including type 2 diabetes, non-alcoholic fatty liver disease, cardiovascular disease, and certain cancers. Therefore, curbing obesity by regulating underlying immunometabolism is crucial to achieve better human health and social well-being. Therefore, there is an urgent need to identify new nutritional and therapeutic strategies to treat and prevent obesity and its associated complications.
The composition and functional homeostasis of the gut microbiota are thought to play a role in promoting human health and the development of chronic diseases, including the pathogenesis of obesity and its associated complications. Dietary strategies to maintain homeostasis of gut microbial populations are also considered to be effective and minimally invasive approaches to prevent and treat obesity.
The interaction between current natural products, especially bioactive compounds from medicinal and edible plants and fungi, and intestinal microbial populations has been extensively studied. Emerging evidence highlights that the bioactive components of some natural compounds, such as nondigestible polysaccharides, may reduce obesity by modulating the composition and function of individual gut microbiota.
The most important functional ingredient in Auricularia auricula is polysaccharide, which has important biological effects such as antioxidant, hypoglycemic, hypolipidemia, immune regulation, anti-tumor and anti-viral effects. However, whether Auricularia auricularia polysaccharides (AAP) directly affects body weight and obesity-related metabolic disorders remains largely unknown.
In this study, mice were randomly divided into 3 groups of 10 mice each and kept in a specific pathogen-free control room. After a week of acclimatization, the diet was changed to a low-fat diet (LFD) or a high-fat diet (HFD). As shown in Figure 1A , the mice were further gavaged with 100 ml of sterile 0.9% saline plus AAP or 100 ml of sterile 0.9% saline alone every day for 8 weeks. After fasting for 12 hours at the scheduled time, whole blood was collected from the orbit after anesthesia. After the mice were sacrificed, adipose tissue and organs were harvested and weighed. Feces were collected and placed into cryovials.
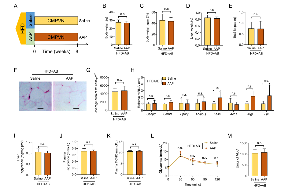
To determine whether the anti-obesity effects of AAP are related to the gut microbiota, in vivo antibiotic treatment was performed. Twenty 6-week-old male mice were randomly divided into 2 groups and raised under the same environment and conditions. After adapting for 1 week, the mice were fed HFD, AAP or 0.9% normal saline and sterile distilled water for 8 weeks, and fed with a diet containing 50 μg/mL clindamycin, 50 μg/mL metronidazole, 50 μg/mL penicillin, 25 μg /mL vancomycin and 50μg/mL neomycin antibiotic cocktail treatment, blood and tissue samples were collected and processed.
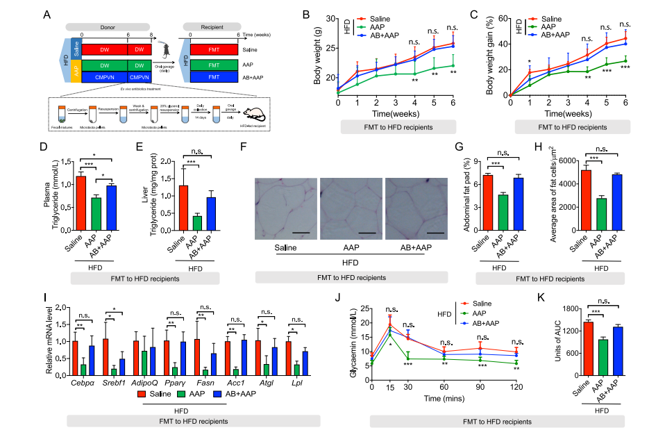
To further determine the role of intestinal microbiota in the anti-obesity effect of AAP, fecal microbiota transplantation (FMT) was performed using the feces of donor mice fed HFD in the above experiments. These mice were treated with 0.9% saline, AAP or AAP plus antibiotic therapy for 8 weeks. From weeks 6 to 8, fecal samples were prepared from each donor mouse under anaerobic conditions and counted under a light microscope by methylene blue staining.
Thirty 5-week-old male mice were selected, randomly divided into 3 groups, and raised in the same environment and conditions. After adapting for 1 week, all mice were fed HFD, and 100 μL of fecal microbiota transplantation in each donor group was administered daily for 6 weeks, and blood and tissue samples were collected and processed.
Thirty 5-week-old male mice were selected, randomly divided into 3 groups, and raised under the same feeding environment and conditions. After adapting for 1 week, the mice were fed LFD/HFD, orally administered 100 μL of Lactobacillus cinnamomi or 0.9% normal saline, and treated for 8 weeks, and blood and tissue samples were collected and processed. Subsequent measurements of body weight; determination of lipid marker levels, lipopolysaccharide (LPS) and cytokines; oral glucose tolerance test (OGTT); morphological analysis; immunofluorescence analysis; transmission electron microscopy analysis; Western blot analysis; RNA extraction and Quantitative real-time PCR analysis; GC-TOF/MS analysis of serum metabolomics; RNA sequencing and analysis; intestinal flora and bioinformatics analysis.
Experimental results showed that high-fat diet mice exposed to AAP inhibited weight gain, reduced fat deposition, enhanced glucose tolerance, and upregulated thermogenic proteomic biomarkers in adipose tissue. Serum metabolomics showed that these effects were associated with changes in fatty acid metabolism. Assessment of gut microbial populations found that AAP selectively enhanced Lactobacillus cinnamomi, a commensal bacterium whose presence was reduced in HFD mice. Notably, HFD mice treated with oral L. cinnamon preparations had reduced adiposity, which was associated with reduced intestinal lipid transport and hepatic thermogenesis. Mechanistically, this bacterium regulates intestinal lipid metabolism and liver thermogenesis in a JAK-STAT signaling-related manner by reducing pro-inflammatory responses and intestinal permeability.
Fig. 1. Oral administration of AAP circumvented dietary-driven obesity and metabolic disorders. (A) Mice were maintained on either a low-fat diet (LFD) or a high-fat diet (HFD) and exposed to daily AAP dosing for 8 weeks, n = 10 per treatment group. (B-D) Bodyweight (B), bodyweight gain (C), and bodyweight changes relative to the LFD reflected as obesity statistics (D). (E) Abdominal fat pad weight. (F) H&E-staining abdominal adipose tissue imaging. Scale-bar, 50 lm. (G) Adipocyte size in abdominal adipose tissues was determined from five microscopy fields for each murine using Adiposoft (Image J). (H) Hepatic triglyceride content. (I) Circulating triglycerides levels. (J) qPCR analysis of adipogenesis and lipogenesis mRNA expression in abdominal fat. (K) Circulating T-CHO levels. (L, M) OGTT and the corresponding area under the curve (AUC). (N) Heatmap of metabolites with significant variation according to the serum metabolome of HFD mice with and without AAP treatment, and of LFD mice. (O) Summary of metabolite set enrichment pathway analyses. Datasets reflected mean ± SEM. DW, distilled water. Line graphs were analyzed by two-way ANOVA, and histograms were analyzed by ordinary one-way ANOVA followed by Tukey’s post hoc test. # significant difference between LFD and HFD groups; * significant difference between HFD and HFD + AAP groups, * or #, P < 0.05, ** or ##, P < 0.01.
Fig. 2. The intestinal microbiota was crucial for AAP against obesity. (A) HFD mice were exposed to an antibiotic combination of clindamycin, metronidazole, penicillin, vancomycin and neomycin (CMPVN) and either saline or AAP throughout all 8 weeks, n = 10 per group. (B-C) Bodyweight (B), bodyweight gain (C). (D) Liver weight. (E) Abdominal fat pad weight. (F) H&E-staining abdominal adipose tissue imaging. Scale-bar, 50 lm. (G) Adipocyte size in abdominal adipose tissues was determined from five microscopy fields for each murine using Adiposoft (Image J). (H) qPCR analysis of adipogenesis and lipogenesis mRNA expression within abdominal fat, expressed relative to the housekeeping mRNA, Gapdh. (I) Hepatic triglyceride content. (J-K) Circulating triglycerides and T-CHO levels. (L, M) OGTT and the corresponding AUC. Datasets reflected mean ± SEM. DW, distilled water. Line graphs were analyzed by two-way ANOVA, and histograms were analyzed by t-test. ** P < 0.01.
Fig. 3. FMT from AAP-exposed mice diminished obesity and metabolic disorders within HFD mice. (A) Fecal microbiota from HFD mice given saline or AAP with/without antibiotics were transplanted into HFD recipients, n = 10 per group. (B-C) Bodyweight (B), bodyweight gain (C). (D) Hepatic triglyceride content. (E) Circulating triglycerides level. (F) H&E-staining abdominal adipose tissue imaging. Scale-bar, 50 lm. (G) Abdominal fat pad weight. (H) Adipocyte dimensions in abdominal adipose tissue were determined through five microscopy fields for each murine using Adiposoft (Image J). (I) qPCR analysis of adipogenesis and lipogenesis mRNA expression in abdominal fat, expressed relative to the housekeeping mRNA, Gapdh. (J, K) OGTT and corresponding AUC. Datasets reflected mean ± SEM. DW, distilled water. Line graphs were analyzed by two-way ANOVA, and histograms were analyzed by ordinary one-way ANOVA followed by Tukey’s post hoc test. * P < 0.05, ** P < 0.01 and *** P < 0.001.
This study identifies several fundamental mechanisms underlying the anti-obesity effects of the fungus polysaccharide AAP, including the role of AAP-induced changes in the gut microbial community in the observed health benefits. Notably, the intestinal commensal Lactobacillus cinnamomi was identified as a key regulator of AAP treatment reversing HFD-induced obesity and metabolic disorders. Further evaluation showed that enrichment of L. cinnamomi reduced inflammatory responses and intestinal permeability in a JAK-STAT signaling-related manner, thereby modulating intestinal lipid metabolism and hepatic thermogenesis. Polysaccharides, as a type of dietary fiber, are degraded in the hindgut of animals and affect the abundance and diversity of intestinal microbiota. Interestingly, a recent study showed that transferring gut microbiota from obese individuals into mice fed a HFD resulted in greater weight gain and higher levels of obesity-related metabolic disorders than transferring feces from lean individuals. The pseudo-germ-free mouse model of this study, in which combined antibiotic treatment was used to deplete the gut microbiota, demonstrates that AAP loses its beneficial effects after gut microbiota deprivation, supporting the possibility that AAP may maintain gut microbiota homeostasis. The anti-obesity effects of AAP can be transferred through fecal transplantation, which also supports the concept that obesity is associated with changes in the gut microbiota. The gut microbiota can be modulated through dietary intervention or fecal transfer, and AAP can serve as a prebiotic to induce specific gut microbiota changes that reduce weight gain, inflammation, and metabolic disorders in obese individuals.
To further explore the mechanistic role of intestinal microbiota in AAP's reduction of obesity, the microbiota composition of obese mice treated with AAP was measured. Supplementation of AAP in HFD-fed mice restored the gut microbial community observed in LFD-fed mice. However, some other bacteria negatively associated with obesity were not detected in this study. This observation suggests that AAP may exert its anti-obesity effects by altering the levels of other specific bacterial species. We therefore compared the fecal microbiota composition of donors and recipients and identified L. cinnamomi as a key factor in reducing dietary obesity with AAP. As for the molecular mechanism by which L. cinnamomi reduces diet-induced obesity, RNA-seq results have demonstrated a key role in reducing inflammation. Reductions in cytokine levels in the colon and serum independently confirmed this notion. Current models of HFD-induced chronic inflammation and obesity-related diseases are mainly explained by dysbiosis of the gut microbiota and increased LPS levels in the systemic circulation. The results of this study demonstrate that the addition of L. cinnamon improves intestinal barrier integrity, reduces metabolic endotoxemia, and attenuates cytokine production in the colon and serum of HFD-fed obese mice. Furthermore, JAK-STAT signaling was identified as the primary molecular mechanism responsible for these effects. Nonetheless, the possibility that L. cinnamomi may directly affect proinflammatory signaling pathways such as TLR2 cannot be ruled out.
Traditional understanding of inflammation in the context of obesity has focused primarily on the deleterious effects of inflammatory mediators on the pathogenesis of secondary metabolic disorders associated with obesity. This experiment showed that in HFD-fed mice, L. cinnamomi reduced the expression of genes involved in intestinal fatty acid absorption and enhanced liver thermogenesis. Controlling thermogenesis can increase energy expenditure and improve metabolism. These results suggest that L. cinnamomi can reduce obesity through a combination of reducing lipid absorption and promoting hepatic thermogenesis.
Fig. 4. P. cinnamivorans treatment protected mice against dietary-driven obesity and metabolic disorders. (A) LFD-fed mice and high-fat diet (HFD)-fed mice were treated daily with saline or P. cinnamivorans (PC) by oral gavage for 8 weeks. (B) Representative picture of body size, and fat pad. (C-D) Bodyweight (C), bodyweight gain (D). (E) Liver weight. (F) Abdominal fat pad weight. (G) H&E-staining abdominal adipose tissue imaging. Scale-bar, 100 lm. (H) Adipocyte dimensions and quantity within abdominal adipose tissue were determined from five microscopy fields for each murine. (I) qPCR analysis of Cebp and Pparc mRNA expression in abdominal fat, expressed relative to the housekeeping mRNA, Gapdh. (J, K) OGTT and the corresponding AUC. Datasets reflected mean ± SEM. DW, distilled water. Line graphs were analyzed by two-way ANOVA, and histograms were analyzed by ordinary one-way ANOVA followed by Tukey’s post hoc test. # significant difference between LFD and HFD groups; * significant difference between HFD and HFD + PC groups, * or #, P < 0.05, ** or ##, P < 0.01.
Taken together, the results of this in vivo mouse study demonstrate that AAP attenuates obesity and related dysregulated metabolism by modulating inflammatory responses, intestinal permeability, and lipid transport/metabolism in a gut microbe-dependent manner. These findings provide a basis for the application of AAP as a prebiotic and also indicate the need for further evaluation of the intestinal commensal L. cinnamomi as a potential next-generation probiotic for the treatment and prevention of obesity and its metabolic syndrome.